Conceptual Objects Application Profile
Purpose
To document how various facets of LINCS data are modelled, along with reference authorities for the populating vocabularies. This will provide a basis for instruction for how to model data in a LINCS-compatible manner, as well as aid in navigation and discovery.
“Conceptual Objects” describes patterns that are unique or specific to representing information about conceptual objects, including bibliographic and digital records, and includes reference to their relationship to physical things.
This document introduces the concepts as used by LINCS, and are not complete definitions of the CIDOC CRM ontology class or property concepts. Consult CIDOC CRM v. 7.1.1 documentation for full class descriptions and property descriptions.
Acronyms
Ontology Acronyms:
- CRM - CIDOC Conceptual Reference Model
- FRBRoo - Object-Oriented Functional Requirements for Bibliographic Records
- LRMoo - Object-Oriented Library Reference Model
- CRMtex - Model for the study of ancient texts
Vocabulary and Authority Acronyms:
- AAT - Getty Art & Architecture Thesaurus
- Event - The LINCS Event Vocabulary
- LINCS - LINCS minted entities
- LOC - Library of Congress
- Wikidata - Wikimedia Knowledge Base
Bibliographic Records: WEMI, FRBRoo, and LRMoo
Bibliographic records are modeled using FRBRoo, which extends the sections of CIDOC CRM related to Conceptual Objects. Due to differences between FRBRoo and LRMoo and the expectation of the adoption of LRMoo when available, the majority of data are currently modeled using F2_Expression; the only exception to this is in the Orlando dataset where the data requires an additional level of complexity. This maintains the use of no classes planned for depreciation, while also providing a data model of minimal complexity as required by the data.
Written and Ancient Texts: CRMtex
CRMtex is used for domain-specific requirements of written and ancient texts. Like FRBRoo, it extends sections of CIDOC CRM; CRMtex concerns itself with Physical as well as Conceptual Objects. LINCS primarily uses CRMtex to model physical specificities regarding written ancient texts. For more on this, see the Written and Ancient Texts (CRMtex) section of the Physical Objects Application Profile.
Main Classes
| Entity type | Class | Declaration Snippet (TTL) |
| Bibliographic record (e.g., publication) | frbroo:F2_Expression | |
| Language | crm:E56_Language | |
| Linguistic object | crm:E33_Linguistic_Object | |
| Visual Item | crm:E36_Visual_Item | |
| Performance | frbroo:F31_Performance | |
| Digital object | crm:E73_Information_Object | |
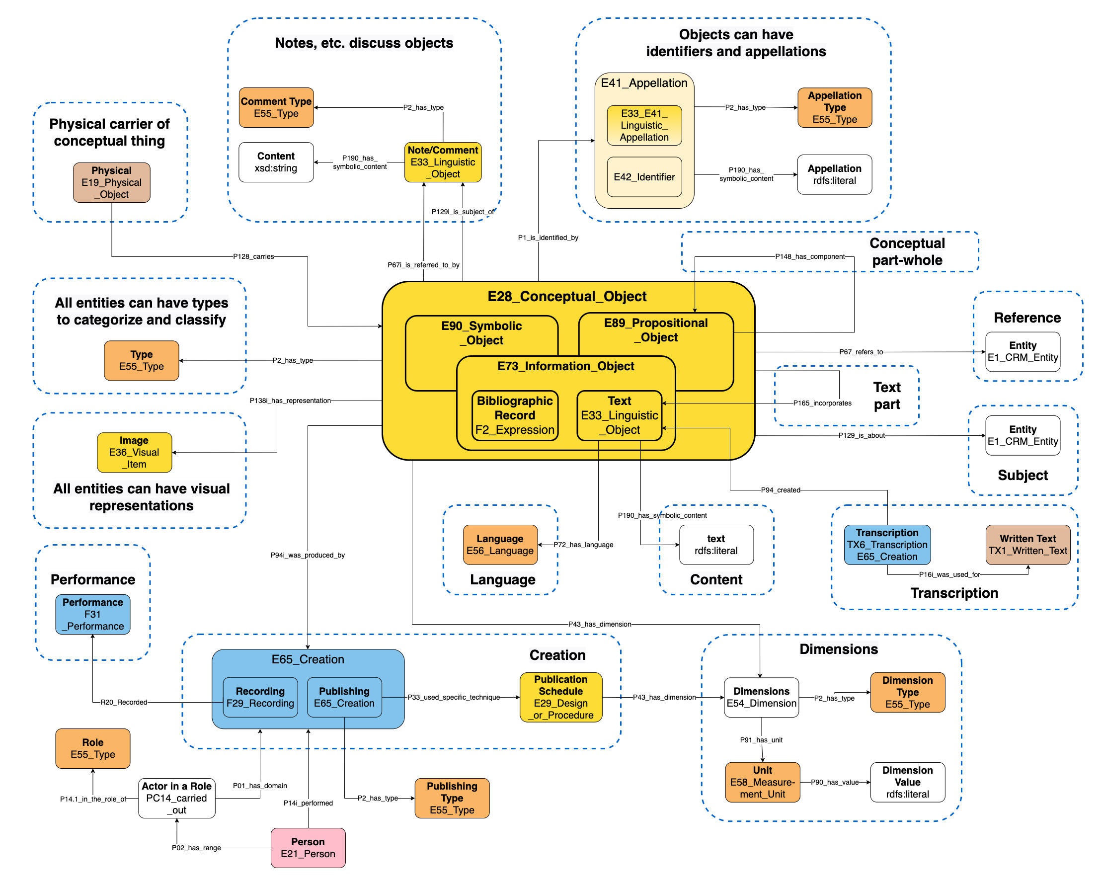
Overview Diagram
Below is an image of the application profile overview diagram. Follow this link for a zoomable, more readable version. The segments below align with the document sections.
-f6f05e00bd1ecabaadb582b15d2f877f.jpg)
Nodes
Conceptual Texts, Images, and Ideas; Physical Objects
Conceptual objects comprise non-material products of our minds and other human produced data. They can exist on more than one carrier at the same time, such as paper, electronic signals, marks, audio media, paintings, photos, human memories, etc. Their existence ends when the last carrier and the last memory are lost. These carriers are physical things. Physical things consist of all persistent physical items with a relatively stable form, human-made or natural.
Physical Carriers of Conceptual Things
Physical things can be carriers of conceptual elements: for example, a physical book carries its text, or a physical collection carries the intellectual contents of that collection.
| Pattern/Structure Values | Definition | This pattern declares that a physical thing serves as a carrier for conceptual things. |
| Abstraction | crm:E18_Physical Thing → crm:P128_carries → crm:E73_Information_Object | |
| Content Values | Type of Value | Uniform Resource Identifier (URI) |
| Expected Value | URI from project dataset, existing linked data authority, or minted by LINCS | |
| Format/Requirements for the Value | URI (preferably dereferenceable) | |
| Case Examples | Typical Example & Abstraction | The HistSex dataset states that the Northwest Lesbian and Gay History Project archive carries the intellectual contents of that archival collection. <lincs:Northwest_Lesbian_and_Gay_History_Project> →
crm:P128_carries <lincs:Northwest_Lesbian_and_Gay_History_Project_Contents> |
| Edge Case Example & Abstraction | N/A | |
| Resource Links | N/A | |
| Discussion Elements Pertaining to This Pattern | crm:E18_Physical Thing is not directly used in the data, but represents here subclasses such as crm:E22_Human-Made_Object, crm:E78_Curated_Holding, crmtex:T1_Written_Text, and crmtex:TX7_Written_Text_Fragment that are used for this pattern. | |
| Projects Following This Pattern | Anthologia graeca, Canadian Centre for Ethnomusicology, HistSex | |
Pattern in TTL:
<object> a crm:E18_Physical_Thing ;
rdfs:label "<object>" ;
crm:P128_carries <conceptual_thing> .
<conceptual_thing> a crm:E73_Information_Object ;
rdfs:label "<conceptual_thing>" .
Transcribing Written Texts (CRMtex)
-8b78b53dc66e35e3b2cfc74bb5d16508.png)
| Pattern/Structure Values | Definition | This pattern declares that a written text has a transcription. |
| Abstraction | crmtex:TX7_Written_Text_Segment → crm:P16i_was_used_for →
TX6_Transcription, crm:E65_Creation
| |
| Content Values | Type of Value | Uniform Resource Identifier (URI); literal value (text) |
| Expected Value | URI minted by LINCS; literal value (text) from Anthologia graeca dataset | |
| Format/Requirements for the Value | URI (preferably dereferenceable); rdfs:literal | |
| Case Examples | Typical Example & Abstraction | The Anthologia graeca dataset declares that a passage was transcribed. <lincs:passage/realization/1298> → crm:P16i_was_used_for →
TX6_Transcription, crm:E65_Creation
“En jouant de la trompette, Marcus le fluet émit un tout petit
souffle et, tout droit, tête première, il s’en alla dans l’Hadès!” |
| Edge Case Example & Abstraction | N/A | |
| Resource Links | N/A | |
| Discussion Elements Pertaining to This Pattern | N/A | |
| Projects Following This Pattern | Anthologia graeca | |
Pattern in TTL:
<written_text> a crmtex:TX1_Written_Text ;
rdfs:label "<written_text>" ;
crm:P16i_was_used_for <transcription_event> .
<transcription_event> a crmtex:TX6_Transcription, crm:E65_Creation ;
rdfs:label "Transcription of <written_text>" ;
crm:P94_has_created <text> .
<text> a crm:E33_Linguistic_Object ;
rdfs:label "Transcription text of <written_text>" ;
crm:P190_has_symbolic_content "<text>" .
Talking about Entities: References to, and Representations of, Conceptual Things
For more on references to and representations of things, see the Talking about Entities section of the Basic Patterns Application Profile.
Descriptions and Other Comments
Different types of references are differentiated by the P2_has_type → E55_Type pattern associated with them. For more on this, see the Types section of the Basic Patterns Application Profile. For example:
- General description:
http://vocab.getty.edu/aat/300411780 - Descriptive note:
http://vocab.getty.edu/aat/300435416 - Comment or note:
http://vocab.getty.edu/aat/300027200
-881ea85c9a9f890789682083ffc5c6aa.png)
Pattern in TTL:
<entity> a crm:E1_CRM_Entity ;
rdfs:label "<entity>" ;
crm:P67i_is_referred_to_by <entity_note> .
<entity_note> a crm:E33_Linguistic_Object ;
rdfs:label "<type> statement for <entity>" ;
crm:P2_has_type <type> ;
crm:P190_has_symbolic_content “<note>” .
<type> a crm:E55_Type ;
rdfs:label "<type>" .
Visual Representation
For more on how to say that an object has a visual representation, see the Visual Representations of an Entity section of the Basic Patterns Application Profile.
| Pattern/Structure Values | Definition | This pattern declares that an entity is represented by an image. |
| Abstraction | crm:E1_CRM_Entity → crm:P138i_is_represented_by → crm:E36_Visual_Item | |
| Content Values | Type of Value | Uniform Resource Identifier (URI) |
| Expected Value | URI from project dataset, existing linked data authority, or minted by LINCS | |
| Format/Requirements for the Value | URI, preferably dereferenceable | |
| Case Examples | Typical Example & Abstraction | The AdArchive dataset states that there is an advertisement that has an image which is a visual representation of it. <lincs:LRK8dZhmUxZ> → crm:P138i_has_representation → <https://iiif.archivelab.org/iiif/heresies_04$127/1308,1791,1067,1362/full/0/default.jpg> |
| Edge Case Example & Abstraction | N/A | |
| Resource Links | N/A | |
| Discussion Elements Pertaining to This Pattern | N/A | |
| Projects Following This Pattern | AdArchive, Anthologia graeca, HistSex, University of Saskatchewan Art Gallery | |
Pattern in TTL:
<entity> a crm:E1_CRM_Entity ;
rdfs:label "<entity>" ;
crm:P138i_has_representation <image> .
<image> a crm:E36_Visual_Item ;
rdfs:label "Image of <entity>" .
Identifiers
For more on identifiers, see the Identifiers section of the Basic Patterns Application Profile.
Unique Identifiers (e.g., Call Numbers)
Different types of identifiers are differentiated by the P2_has_type → E55_Type pattern associated with them. For more on this, see the Types section of the Basic Patterns Application Profile). For example:
Call number:
http://vocab.getty.edu/aat/300311706
-9c57349a4a8b0d233550ede7246112da.png)
| Pattern/Structure Values | Definition | This pattern declares that an entity has an identifier. |
| Abstraction | | |
| Content Values | Type of Value | Uniform Resource Identifier (URI); literal value (text) |
| Expected Value | URI from project dataset, existing linked data authority, or minted by LINCS; literal value from project dataset | |
| Format/Requirements for the Value | URI (preferably dereferenceable); rdfs:literal | |
| Case Examples | Typical Example & Abstraction | The Canadian Centre for Ethnomusicology dataset states that there is a publication that is identified by the call number “2020.008.008.” <cce:pub/P1970.4> → crm:P1_is_identified_by → crm:E42_Identifier
|
| Edge Case Example & Abstraction | N/A | |
| Resource Links | The Getty Research Institute. (2017, March 7). Art & Architecture Thesaurus Online. | |
| Discussion Elements Pertaining to This Pattern | Use at least two (2) E55_Types on each identifier: generic (from existing linked data vocabulary) or project-specific (minted for project). Always use the Getty AAT term for unique identifiers for generic identifiers. Additional are optional for precision (e.g., the Getty AAT term for accession numbers ). | |
| Projects Following This Pattern | All projects | |
Pattern in TTL:
<entity> a crm:E1_CRM_Entity ;
rdfs:label "<entity>" ;
crm:P1_is_identified_by <entity_identifier> .
<entity_identifier> a crm:E42_Identifier ;
rdfs:label "Unique identifier of <entity>"
crm:P2_has_type <http://vocab.getty.edu/aat/300404012>,
<project_identifier_type> ;
crm:P190_has_symbolic_content "<entity_identifier>" .
<http://vocab.getty.edu/aat/300404012> a crm:E55_Type ;
rdfs:label "unique identifiers" .
<project_identifier_type> a crm:E55_Type ;
rdfs:label "<project> identifiers" .
Titles
Different types of identifiers are differentiated by the P2_has_type → E55_Type pattern associated with them. For more on this, see the Types section of the Basic Patterns Application Profile). For example:
- Title:
http://vocab.getty.edu/aat/300417193 - Variant title:
http://id.loc.gov/ontologies/bibframe/VariantTitle - Short title:
http://purl.org/ontology/bibo/shortTitle - Subtitle:
http://www.wikidata.org/entity/Q1135389
-e584fa41af9b254409a3dd61d01d2041.png)
Pattern in TTL:
<entity> a crm:E1_CRM_Entity ;
rdfs:label "<entity>" ;
crm:P1_is_identified_by <entity_name_or_title> .
<entity_name_or_title> a crm:E33_E41_Linguistic_Appellation ;
rdfs:label "Linguistic identifier of <entity>" ;
crm:P2_has_type <type> ;
crm:P190_has_symbolic_content "<entity_name_or_title>" .
<type> a crm:E55_Type ;
rdfs:label "<type>" .
Categories and Classifications
For more on types, categorization, and classification, as well as vocabularies, see the Types section of the Basic Patterns Application Profile).
Pattern in TTL:
<conceptual_object> a crm:E28_Conceptual_Object ;
rdfs:label "<conceptual_object>" ;
crm:P2_has_type <type>.
<type> a crm:E55_Type ;
rdfs:label "<type>".
Creation
A creation date adds temporal information to the creation event. For creation date, see the Time-Spans of Activities section of the Basic Patterns Application Profile.
A creation place adds location information to the creation event. For creation place, see the Locations of Activities section of the Basic Patterns Application Profile.
For information about how to say that an actor was involved in or carried out an activity, see the Roles section of the Basic Patterns Application Profile.
-3260d0ae4374d371f74b5fb56d8598e2.png)
| Pattern/Structure Values | Definition | This pattern declares that a conceptual object was created. |
| Abstraction | | |
| Content Values | Type of Value | Uniform Resource Identifier (URI) |
| Expected Value | URI from project dataset, existing linked data authority, or minted by LINCS | |
| Format/Requirements for the Value | URI (preferably dereferenceable) | |
| Case Examples | Typical Example & Abstraction | The AdArchive dataset states that there is a text in Semiotext(e) Vol. 3 No. 2 that was created through a creation event. <lincs:KHPYoAIuzdj> → crm:P94i_was_created_by →
<lincs:4u1GJIZMP6H> |
| Edge Case Example & Abstraction | N/A | |
| Resource Links | N/A | |
| Discussion Elements Pertaining to This Pattern | When using E65_Creation, use at least one (1) E55_Type on each instance specifying what kind of creation activity it is. | |
| Projects Following This Pattern | AdArchive, Anthologia graeca, Canadian Centre for Ethnomusicology, HistSex, Yellow Nineties | |
Pattern in TTL:
<conceptual_object> a crm:E28_Conceptual_Object ;
rdfs:label "<conceptual_object>" ;
crm:P94i_was_created_by <creation_event> .
<creation_event> a crm:E65_Creation ;
rdfs:label "Creation event of <object>" ;
crm:P2_has_type <type> .
<type> a crm:E55_Type ;
rdfs:label "<type>" .
Groups and Other Part-Whole Relationships
Number of Conceptual Parts
-72781cc558966cd33cc668e53b465d9a.png)
Pattern in TTL:
<conceptual_object> a crm:E28_Conceptual_Object ;
rdfs:label "<conceptual_object>" ;
crm:P43_has_dimension <dimension> .
<dimension> a crm:E54_Dimension ;
rdfs:label "<dimension_type> of <conceptual_object>" ;
crm:P2_has_type <dimension_type> ;
crm:P90_has_value <rdfs:literal> ;
crm:P91_has_unit <measurement_unit> .
<dimension_type> a crm:E55_Type ;
rdfs:label "<dimension_type>" .
<measurement_unit> a crm:E58_Measurement_Unit ;
rdfs:label "<measurement_unit>" .
Conceptual Objects as Parts of other Conceptual Objects
Pattern in TTL:
<conceptual_object_part> a crm:E89_Propositional_Object ;
rdfs:label "<conceptual_object_part>" ;
crm:P148i_is_component_of <conceptual_object_whole> .
<conceptual_object_whole> a crm:E89_Propositional_Object ;
rdfs:label "<conceptual_object_whole>" .
Linguistic Objects as Parts of Conceptual Objects
Pattern in TTL:
<conceptual_object> a crm:E73_Information_Object ;
rdfs:label "<conceptual_object>" ;
crm:P165_incorporates <text> .
<text> a crm:E33_Linguistic_Object ;
rdfs:label "<text>" .
Contents of a Work
“Aboutness” and Content Subjects
Pattern in TTL:
<conceptual_object> a crm:E89_Propositional_Object ;
rdfs:label "<conceptual_object>" ;
crm:P129_is_about <main_subject> .
<main_subject> a crm:E1_CRM_Entity;
rdfs:label "<main_subject>" .
Referring to Other Entities
Pattern in TTL:
<conceptual_object> a crm:E89_Propositional_Object ;
rdfs:label "<conceptual_object>" ;
crm:P67_refers_to <entity> .
<entity> a crm:E1_CRM_Entity;
rdfs:label "<entity>" .
Text Contents
| Pattern/Structure Values | Definition | This pattern declares that a linguistic object has specific contents. |
| Abstraction | crm:E33_Linguistic_Object → crm:P190_has_symbolic_content → rdfs:literal | |
| Content Values | Type of Value | Literal value (text) |
| Expected Value | Literal value from project dataset | |
| Format/Requirements for the Value | rdfs:literal | |
| Case Examples | Typical Example & Abstraction | The Canadian Centre for Ethnomusicology dataset states that there is a title that reads “Bibliography and Bibliographic Essay about Traditional Music in Ghana”. <cce:title/Bibliography_and_Bibliographic_Essay_about_Traditional_Music_in_Ghana>
→ crm:P190_has_symbolic_content → “Bibliography and Bibliographic Essay about Traditional Music in
Ghana” |
| Edge Case Example & Abstraction | N/A | |
| Resource Links | N/A | |
| Discussion Elements Pertaining to This Pattern | crm:E33_Linguistic_Object is a subclass of crm:E28_Conceptual_Object. | |
| Projects Following This Pattern | All projects | |
Pattern in TTL:
<text> a crm:E33_Linguistic_Object ;
rdfs:label "<text>"
crm:P190_has_symbolic_content "<text_content>" .
Language
| Pattern/ Structure Values | Definition | This pattern declares that a linguistic object is expressed in a specific language. |
| Abstraction | | |
| Content Values | Type of Value | Uniform Resource Identifier (URI) |
| Expected Value | URI from project dataset, existing linked data authority, or minted by LINCS | |
| Format/Requirements for the Value | URI (preferably dereferenceable) | |
| Case Examples | Typical Example & Abstraction | The Anthologia graeca dataset declares there is a transcription of a passage that is in French. <lincs:text/4392> → crm:P72_has_language →
<lincs:language/fra>
|
| Edge Case Example & Abstraction | N/A | |
| Resource Links | N/A | |
| Discussion Elements Pertaining to This Pattern | crm:E33_Linguistic_Object is a subclass of crm:E28_Conceptual_Object. | |
| Projects Following This Pattern | Anthologia graeca, Orlando, MoEML Gazetteer | |
Pattern in TTL:
<text> a crm:E33_Linguistic_Object ;
rdfs:label "<text>"
crm:P72_has_language <language> .
<language> a crm:E56_Language ;
rdfs:label "<language>" .
Bibliographic Records (FRBRoo)
Publishing
A publishing date adds temporal information to the publishing event. For publishing date, see the Time-Spans of Activities section of the Basic Patterns Application Profile.
A publishing place adds location information to the publishing event. For publishing place, see the Location of Activities section of the Basic Patterns Application Profile.
For information about how to say that an actor was involved in or carried out an activity, see the Roles section of the Basic Patterns Application Profile.
Publication is a specific type of Creation event identified through the use of the E55_Type <event:PublishingEvent> .
-d5312a27c4f9c4ae2eaa28cf16fc50e0.png)
| Pattern/Structure Values | Definition | This pattern declares that a publication was published. |
| Abstraction | | |
| Content Values | Type of Value | Uniform Resource Identifier (URI) |
| Expected Value | URI from project dataset, existing linked data authority, or minted by LINCS | |
| Format/Requirements for the Value | URI (preferably dereferenceable) | |
| Case Examples | Typical Example & Abstraction | The HistSex dataset states that there is a publication that was created in a creation/publishing event. <histsex:The_Lives_of_Transgender_People> → crm:P94i_was_created_by
→
<histsex:creation/The_Lives_of_Transgender_People>
|
| Edge Case Example & Abstraction | N/A | |
| Resource Links | N/A | |
| Discussion Elements Pertaining to This Pattern | When using E65_Creation, use at least one (1) E55_Type on each instance specifying what kind of creation activity it is. Publication is a specific type of Creation event identified through the use of the E55_Type <event:PublishingEvent> . | |
| Projects Following This Pattern | AdArchive, Canadian Centre for Ethnomusicology, HistSex, Orlando | |
Pattern in TTL:
<publication> a frbroo:F2_Expression ;
rdfs:label "<publication>" ;
crm:P94i_was_created_by <publishing_event> .
<publishing_event> a crm:E65_Creation ;
rdfs:label "Creation event of <object>" ;
crm:P2_has_type event:PublishingEvent .
event:PublishingEvent a crm:E55_Type ;
rdfs:label "publishing event" .
Publishing Frequency
-22f1d2ad086234ec8c4e9df85015dba4.png)
| Pattern/Structure Values | Definition | This pattern declares that a publication was published. |
| Abstraction | | |
| Content Values | Type of Value | Uniform Resource Identifier (URI) |
| Expected Value | URI from project dataset, existing linked data authority, or minted by LINCS | |
| Format/Requirements for the Value | URI (preferably dereferenceable) | |
| Case Examples | Typical Example & Abstraction | The HistSex dataset states that there is a publication that was created in a creation/publishing event. <histsex:The_Lives_of_Transgender_People> → crm:P94i_was_created_by
→
<histsex:creation/The_Lives_of_Transgender_People>
|
| Edge Case Example & Abstraction | N/A | |
| Resource Links | N/A | |
| Discussion Elements Pertaining to This Pattern | When using E65_Creation, use at least one (1) E55_Type on each instance specifying what kind of creation activity it is. Publication is a specific type of Creation event identified through the use of the E55_Type <event:PublishingEvent> . | |
| Projects Following This Pattern | AdArchive, Canadian Centre for Ethnomusicology, HistSex, Orlando | |
Pattern in TTL:
<publication> a frbroo:F2_Expression ;
rdfs:label "<publication>" ;
crm:P94i_was_created_by <publishing_event> .
<publishing_event> a crm:E65_Creation ;
rdfs:label "Creation event of <object>" ;
crm:P2_has_type event:PublishingEvent ;
crm:P33_used_specific_technique <issuing_rule> .
event:PublishingEvent a crm:E55_Type ;
rdfs:label "publishing event" .
<issuing_rule> a crm:E29_Design_or_Procedure ;
rdfs:label "Publication frequency of <publication>" ;
crm:P2_has_type wikidata:Q104480093 ;
crm:P43_has_dimension <issuing_rule_dimension> .
<issuing_rule_dimension> a crm:E54_Dimension ;
rdfs:label "<publication_frequency>" ;
crm:P90_has_value "#" ;
crm:P91_has_unit <unit> .
<unit> a crm:E58_Measurement_Unit ;
rdfs:label "<unit>" .
wikidata:Q104480093 a crm:E55_Type ;
rdfs:label "frequency" .
Making a Recording
A recording date adds temporal information to the recording event. For recording date, see the Time-Spans of Activities section of the Basic Patterns Application Profile.
A recording place adds location information to the recording event. For recording place, see the Location of Activities section of the Basic Patterns Application Profile.
For information about how to say that an actor was involved in or carried out an activity, see the Roles section of the Basic Patterns Application Profile.
-195da7969efa1bc1c0d54f00c5d67c01.png)
Pattern in TTL:
<recording> a frbroo:F2_Expression ;
rdfs:label "<recording>" ;
crm:P94i_was_created_by <recording_event> .
<recording_event> a frbroo:F29_Recording_Event ;
rdfs:label "Recording event of <recording>" ;
crm:P2_has_type aat:300077610 .
aat:300077610 a crm:E55_Type ;
rdfs:label "publishing event" .
Recording a Performance
A performance date adds temporal information to the performance event. For performance date, see the Time-Spans of Activities section of the Basic Patterns Application Profile.
A performance place adds location information to the performance event. For performance place, see the Location of Activities section of the Basic Patterns Application Profile.
For information about how to say that an actor was involved in or carunderstand-lincs-dataapplication-profiles/application-profiles-main/basic-patterns#roles).
-e22508afc76b86c01e7ed0a2e746fe25.png)
Pattern in TTL:
<recording> a frbroo:F2_Expression ;
rdfs:label "<recording>" ;
crm:P94i_was_created_by <recording_event> .
<recording_event> a frbroo:F29_Recording_Event ;
rdfs:label "Recording event of <recording>" ;
frbroo:R20_recorded <performance> .
<performance> a frbroo:F31_Performance ;
rdfs:label "<performance>" .
Digital Records
Different types of information objects, such as those used for digital records, are differentiated by the P2_has_type → E55_Type pattern associated with them. For more on this, see the Types section of the Basic Patterns Application Profile). For example:
- Digital record:
https://vocab.getty.edu/aat/300379790 - Website:
https://www.wikidata.org/wiki/Q35127 - Webpage:
https://www.wikidata.org/wiki/Q36774