HistSex Application Profile
Purpose
To document how HistSex data is modelled for compatibility with the wider LINCS data model. This document provides patterns used in the mapping of HistSex data which correspond to the categories outlined in the LINCS Application Profile.
This document introduces class and property concepts as used in this specific context (LINCS and the HistSex dataset), and are not complete definitions. Consult CIDOC CRM v. 7.1.1 documentation for full class and property descriptions.
Acronyms
Ontology Acronyms:
- CIDOC-CRM - CIDOC Conceptual Reference Model
- FRBRoo - Object-Oriented Functional Requirements for Bibliographic Records
- SKOS - Simple Knowledge Organization System
Vocabulary and Authority Acronyms:
- AAT - Getty Art & Architecture Thesaurus
- GeoNames - GeoNames Geographical Database
- Homosaurus - Homosaurus: An International LGBTQ+ Linked Data Vocabulary
- LCSH - Library of Congress Subject Headings
- LCGFT - Library of Congress Genre/Form Terms
- LCIA - Library of Congress Intended Audience List
- VIAF - The Virtual International Authority File
- Wikidata - Wikimedia Knowledge Base
Where shared patterns between objects, recordings and bibliographic records are captured, the shared superclass E71_Human-Made_Thing is used to model the pattern. Examples are given in the table of each specific example using the specific entities (E78_Curated_Holding, F2_Expression and E73_Information_Object) captured in the dataset.
Main Classes
| Entity Type | Class | Declaration Snippet (TTL) |
| Identifier | crm:E42_Identifier | |
| Title/Name | crm:E33_E41_Linguistic_Appellation | |
| Classification | crm:E55_Type | |
| Description | crm:E33_Linguistic_Object | |
| Image | crm:E36_Visual_Item | |
| HistSex Record | crm:E73_Information_Object | |
| Record Creation | crm:E65_Creation | |
| HistSex Review | crm:E7_Activity | |
| HistSex Website | crm:E73_Information_Object | |
| Person | crm:E21_Person | |
| Publication | frbroo:F2_Expression | |
| Publication Event | crm:E65_Creation | |
| Main Topic | skos:Concept | |
| Time Period | crm:E4_Period | |
| Place | crm:E53_Place | |
| Audience Education Level | crm:E55_Type | |
| Digital Project | crm:E73_Information_Object | |
| Digital Project Creation Event | crm:E65_Creation | |
| Website | crm:E41_Appellation, crm:E73_Information_Object | |
| Research Collection | crm:E78_Curated_Holding | |
| Institution | crm:E74_Group | |
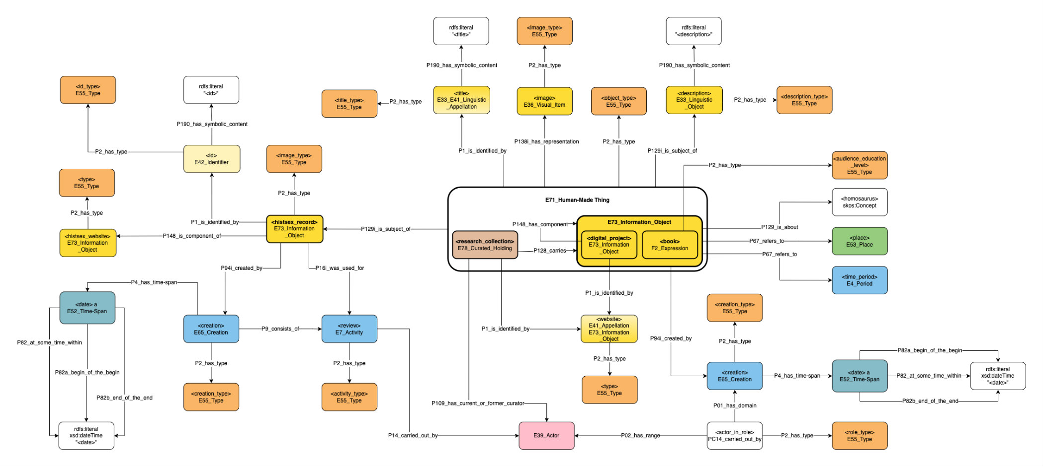
Overview Diagram
Below is an image of the application profile overview diagram. Follow this link for a zoomable, more readable version. The segments below align with the document sections.
-e578e45d642e6190aee3257d6bd99cd1.jpg)
Nodes
Basic Patterns
Identifiers
Title/Name
-e2b9275fa206a0c92548365005c8e278.jpg)
Pattern in TTL:
<object> a crm:E71_Human-Made_Thing ;
rdfs:label "<object>" ;
crm:P1_is_identified_by <title> .
<title> a crm:E33_E41_Linguistic_Appellation ;
rdfs:label "<title>" ;
crm:P190_has_symbolic_content "<title>" ;
crm:P2_has_type aat:300417193 .
aat:300417193 a crm:E55_Type ;
rdfs:label "titles (general, names)" .
Categories & Classifications
-b2204e79098c8068bdae64f2f0ec232f.jpg)
| Pattern/Structure Values | Definition | This pattern declares that an entity has a type. |
| Abstraction | | |
| Content Values | Type of Value | Uniform Resource Identifier (URI) |
| Expected Value | URI from project dataset, existing linked data authority, or minted by LINCS | |
| Format/Requirements for the Value | URI, preferably dereferenceable | |
| Example Values | <http://id.loc.gov/authorities/genreForms/gf2015026053>; <http://id.loc.gov/authorities/genreForms/gf2011026594>; <https://homosaurus.org/v3/homoit0000066> ; <https://vocab.getty.edu/aat/300443858> | |
| Case Examples | Typical Example & Abstraction | The HistSex dataset states that the contents of the Edward Carpenter Archive have the type “Sound recordings.” <lincs:contents_Edward_Carpenter_Archive> → crm:P2_has_type →
<lcgft:gf2015026053> |
| Edge Case Example & Abstraction | N/A | |
| Resource Links | Library of Congress. (2019, June 20). Library of Congress Genre/Form Terms. The Getty Research Institute. (2017, March 7). Art & Architecture Thesaurus Online. Digital Transgender Archive. (2022, June). Homosaurus: An International LGBTQ+ Linked Data Vocabulary. https://homosaurus.org/ | |
| Discussion Elements Pertaining to This Pattern | N/A | |
| HistSex Elements Following This Pattern | See details in each section below. | |
Pattern in TTL:
<entity> a crm:E1_CRM_Entity ;
rdfs:label "<entity>" ;
crm:P2_has_type <entity_type> .
<entity_type> a crm:E55_Type ;
rdfs:label "<entity_type>" .
Talking About Entities
Describing a Publication, Research Collection, or Digital Project
-4a3c1570cde1973863d7bb100b2b88b5.jpg)
Pattern in TTL:
<object> a crm:E71_Human-Made_Thing ;
rdfs:label "<object>" ;
crm:P129i_is_subject_of <description> .
<description> a crm:E33_Linguistic_Object ;
rdfs:label "Description of <object>" ;
crm:P190_has_symbolic_content "<description>" ;
crm:P2_has_type aat:300411780 .
aat:300411780 a crm:E55_Type ;
rdfs:label "descriptions (documents)" .
Visual Representation
-ad0fbe527c0e94b21f630df9e8e4e584.jpg)
| Pattern/Structure Values | Definition | This pattern declares that a publication, research collection, or digital project is represented by an image. |
| Abstraction | | |
| Content Values | Type of Value | Uniform Resource Identifier (URI) |
| Expected Value | URI from HistSex dataset, existing linked data authority, or minted by LINCS | |
| Format/Requirements for the Value | URI (preferably dereferenceable) | |
| Example Values | <https://histsex.org/omeka/files/large/4ae1cd28a9190219fc38625e260d326ee200e418.jpg>; <https://histsex.org/omeka/files/large/7d4adcbb952223dd7d66c3b7240b51251b0f0860.jpg>; <http://www.wikidata.org/entity/Q624903> | |
| Case Examples | Typical Example & Abstraction | The HistSex dataset states that the LGBT Materials in the New York Public Library is represented by an image which is a type of cover art. <lincs:LGBT_Materials_in_the_New_York_Public_Library> →
P138i_has_representation → <histsex:7d4adcbb952223dd7d66c3b7240b51251b0f0860.jpg> → P2_has_type → <aat:300028715> |
| Edge Case Example & Abstraction | N/A | |
| Resource Links | The Wikimedia Foundation. (2021). Wikidata. https://www.wikidata.org/ | |
| Discussion Elements Pertaining to the Pattern | <object> could be a book (F2), research collection (E78), or
digital project (E73) <image_type> could be “cover art” (wikidata:Q624903) for a book
(F2) or “logos” (aat:300028715) for a research collection (E78) or
digital project (E73) | |
| HistSex Elements Following this Pattern | image | |
Pattern in TTL:
<object> a crm:E71_Human-Made_Thing ;
rdfs:label "<object>" ;
crm:P138i_has_representation <image> .
<image> a crm:E36_Visual_Item ;
rdfs:label "Image for <object>" ;
crm:P2_has_type <image_type> .
<image_type> a crm:E55_Type ;
rdfs:label "<image_type>" .
HistSex Records
Identifier
-bac04846830abb7b21daf68714688b03.jpg)
Pattern in TTL:
<HistSex_record> a crm:E73_Information_Object ;
rdfs:label "HistSex record for <object>" ;
crm:P1_is_identified_by <id> .
<id> a crm:E42_Identifier ;
rdfs:label "Identifier of HistSex record for <HistSex_record>" ;
crm:P190_has_symbolic_content "<id>" ;
crm:P2_has_type aat:300404012 , <HistSex_id> .
aat:300404012 a crm:E55_Type ;
rdfs:label "unique identifiers" .
<HistSex_id> a crm:E55_Type ;
rdfs:label "HistSex Identifier" .
Record Creation
-4d0ad0c13ba4a8ac293bdb565312a1cf.jpg)
| Pattern/Structure Values | Definition | This pattern declares that a HistSex record was created. |
| Abstraction | crm:E73_Information_Object → crm:P94i_was_created_by →
crm:E65_Creation
| |
| Content Values | Type of Value | Uniform Resource Identifier (URI) |
| Expected Value | URI minted by LINCS | |
| Format/Requirements for the Value | URI (preferably dereferenceable) | |
| Example Values | <http://temp.lincsproject.ca/digital/record_creation/3074>; <http://temp.lincsproject.ca/books/record_creation/4662>; <http://temp.lincsproject.ca/books/record_creation/4472> | |
| Case Examples | Typical Example & Abstraction | The HistSex dataset states that the HistSex record for Independent Voices was created. This creation is typed as “digital knowledge creation.” <histsex:3074> → crm:P94i_was_created_by →
<lincs:record_creation_3074>
|
| Edge Case Example & Abstraction | N/A | |
| Resource Links | The Wikimedia Foundation. (2021). Wikidata. | |
| Discussion Elements Pertaining to the Pattern | N/A | |
| HistSex Elements Following this Pattern | record_datetime | |
Pattern in TTL:
<HistSex_record> a crm:E73_Information_Object ;
rdfs:label "HistSex record for <object>" ;
crm:P94i_was_created_by <record_creation> .
<record_creation> a crm:E65_Creation ;
rdfs:label "Creation of HistSex record for <HistSex_record>" ;
crm:P2_has_type wikidata:Q99231516 .
wikidata:Q99231516 a crm:E55_Type ;
rdfs:label "digital knowledge creation" .
Record Creation Date
-63a9d4d20f645462976c98a40f281d7a.jpg)
Pattern in TTL:
<record_creation> a crm:E65_Creation ;
rdfs:label "Creation of HistSex record for <HistSex_record>" ;
crm:P4_has_time-span <record_creation_timespan> .
<record_creation_timespan> a crm:E52_Time-Span ;
rdfs:label "Datetime of creation of HistSex record for <HistSex_record>" ;
crm:P82_at_some_time_within "<record_datetime>" ;
crm:P82a_begin_of_the_begin "<record_datetime>"^^xsd:dateTime ;
crm:P82b_end_of_the_end "<record_datetime>"^^xsd:dateTime .
Review for Record Creation
-2086723b3394f9a90b89e07b209ee71c.jpg)
| Pattern/Structure Values | Definition | This pattern declares that the creation of a HistSex record included the peer review of that record. |
| Abstraction | | |
| Content Values | Type of Value | Uniform Resource Identifier (URI) |
| Expected Value | URI minted by LINCS | |
| Format/Requirements for the Value | URI (preferably dereferenceable) | |
| Example Values | <http://temp.lincsproject.ca/digital/review/Independent_Voices>; <http://temp.lincsproject.ca/books/review/Gender_in_history__global_perspectives>; <http://temp.lincsproject.ca/digital/review/Sex_Worker_Film_and_Arts_Festival_Archives> | |
| Case Examples | Typical Example & Abstraction | The HistSex dataset states that the creation of the HistSex record for Independent Voices included a peer review. <lincs:record_creation_3074> → crm:P9_consists_of →
<lincs:review_Independent_Voices> |
| Edge Case Example & Abstraction | N/A | |
| Resource Links | N/A | |
| Discussion Elements Pertaining to the Pattern | N/A | |
| HistSex Elements Following this Pattern | record_datetime | |
Pattern in TTL:
<record_creation> a crm:E65_Creation ;
rdfs:label "Creation of HistSex record for <HistSex_record>" ;
crm:P9_consists_of <review> .
<review> a crm:E7_Activity ;
rdfs:label "Peer review of <HistSex_record> for HistSex" .
HistSex Review
-6c3abe1a1c087ccf775515bcd1ebdbc6.jpg)
| Pattern/Structure Values | Definition | This pattern declares that a HistSex record was peer-reviewed. |
| Abstraction | crm:E73_Information_Object → crm:P16i_was_used_for → crm:E7_Activity
| |
| Content Values | Type of Value | Uniform Resource Identifier (URI); literal value (text) |
| Expected Value | URI from HistSex dataset, existing linked data authority, or minted by LINCS; literal value (text) from HistSex dataset | |
| Format/Requirements for the Value | URI (preferably dereferenceable); rdfs:literal | |
| Example Values | <http://temp.lincsproject.ca/Brian_M._Watson>; <http://temp.lincsproject.ca/Katie_Arthur>; <http://temp.lincsproject.ca/Leo_Valdes> | |
| Case Examples | Typical Example & Abstraction | The HistSex dataset states that the HistSex record for “Sex Worker Film and Arts Festival Archives” was used for a peer review which was carried out by Brian M. Watson. <histsex:3049> → crm:P16i_was_used_for →
<lincs:review_Sex_Worker_Film_and_Arts_Festival_Archives>
|
| Edge Case Example & Abstraction | N/A | |
| Resource Links | The Getty Research Institute. (2017, March 7). Art & Architecture Thesaurus Online. | |
| Discussion Elements Pertaining to the Pattern | N/A | |
| HistSex Elements Following this Pattern | reviewer | |
Pattern in TTL:
<HistSex_record> a crm:E73_Information_Object ;
rdfs:label "HistSex record for <object>" ;
crm:P16i_was_used_for <review> .
<review> a crm:E7_Activity ;
rdfs:label "Peer review of <HistSex_record> for HistSex" ;
crm:P2_has_type aat:300380321 ;
crm:P14_carried_out_by <person> .
aat:300380321 a crm:E55_Type ;
rdfs:label "peer review" ;
<person> a crm:E21_Person ;
rdfs:label "<person>" .
HistSex Website
-edc598eee8bd7c16e98fe8a469670004.jpg)
| Pattern/Structure Values | Definition | This pattern declares that HistSex records are part of the HistSex website. |
| Abstraction | crm:E73_Information_Object → crm:P148i_is_component_of → crm
wikidata:Q35127, wikidata:Q60474998 | |
| Content Values | Type of Value | Uniform Resource Identifier (URI) |
| Expected Value | URI from HistSex dataset | |
| Format/Requirements for the Value | URI (preferably dereferenceable) | |
| Example Values | <https://histsex.org | |
| Case Examples | Typical Example & Abstraction | The HistSex dataset states that the HistSex record for “Sex Worker Film and Arts Festival Archives” is a part of the website / digital collection “histsex.org.” <histsex:3049> → crm:P148i_is_component_of →
<https://histsex.org
|
| Edge Case Example & Abstraction | N/A | |
| Resource Links | The Wikimedia Foundation. (2021). Wikidata. | |
| Discussion Elements Pertaining to the Pattern | N/A | |
| HistSex Elements Following this Pattern | histsex | |
Pattern in TTL:
<HistSex_record> a crm:E73_Information_Object ;
rdfs:label "HistSex record for <object>" ;
crm:P148i_is_component_of <HistSex_website> .
<HistSex_website> a crm:E73_Information_Object ;
rdfs:label "HistSex" ;
crm:P2_has_type wikidata:Q35127 , wikidata:Q60474998 .
wikidata:Q35127 a crm:E55_Type ;
rdfs:label "website" .
wikidata:Q60474998 a crm:E55_Type ;
rdfs:label "digital collection" .
Subject of Record
-35c46d106d80410b1bc6706b1f9ddb8f.jpg)
| Pattern/Structure Values | Definition | This pattern declares that a HistSex record is about a publication, research collection, or digital project. |
| Abstraction | crm:E73_Information_Object → crm:P129_is_about
| |
| Content Values | Type of Value | Uniform Resource Identifier (URI) |
| Expected Value | URI from HistSex dataset | |
| Format/Requirements for the Value | URI (preferably dereferenceable) | |
| Example Values | <http://temp.lincsproject.ca/digital/digital_project/Smith_Digital_Collections>; <http://temp.lincsproject.ca/books/f2/Environmentalism_in_Popular_Culture__Gender,_Race,_Sexuality,_and_the_Politics_of_the_Natural>; http://temp.lincsproject.ca/books/f2/A_Primer_for_Teaching_Women,_Gender,_and_Sexuality_in_World_History__Ten_Design_Principles> | |
| Case Examples | Typical Example & Abstraction | The HistSex dataset states that the HistSex record for the “Smith Digital Collections” is about the digital project the “Smith Digital Collections.” <histsex:3098> → crm:P129_is_about
|
| Edge Case Example & Abstraction | N/A | |
| Resource Links | N/A | |
| Discussion Elements Pertaining to the Pattern | <object> could be a book (F2), research collection (E78), or digital project (E73) | |
| HistSex Elements Following this Pattern | title; url | |
Pattern in TTL:
<HistSex> a crm:E73_Information_Object ;
rdfs:label "HistSex record for <object>" ;
crm:P129_is_about <object> .
<object> a crm:E71_Human-Made_Thing ;
rdfs:label "<object>" .
Publications
Publication
Publication Event
-5d810d53212a6fd82e5912ea7a7b2943.jpg)
| Pattern/Structure Values | Definition | This pattern declares that a publication was published. |
| Abstraction | frbroo:F2_Expression → crm:P94i_was_created_by →
crm:E65_Creation
| |
| Content Values | Type of Value | Uniform Resource Identifier (URI) |
| Expected Value | URI minted by LINCS | |
| Format/Requirements for the Value | URI (preferably dereferenceable) | |
| Example Values | <http://temp.lincsproject.ca/books/book_creation/The_Question_of_Gender__Joan_W._Scott_s_Critical_Feminism>; <http://temp.lincsproject.ca/books/book_creation/The_Reification_of_Desire__Toward_a_Queer_Marxism>; http://temp.lincsproject.ca/books/book_creation/Among_Women__From_the_Homosocial_to_the_Homoerotic_in_the_Ancient_World> | |
| Case Examples | Typical Example & Abstraction | The HistSex dataset states that the book “The Question of Gender: Joan W. Scott’s Critical Feminism” was published. This publication has the types “production event” and “publishing event.” <lincs:The_Question_of_Gender__Joan_W._Scott_s_Critical_Feminism> →
crm:P94i_was_created_by → <lincs:creation_The_Question_of_Gender__Joan_W._Scott_s_Critical_Feminism> |
| Edge Case Example & Abstraction | N/A | |
| Resource Links | Brown, S., Cummings, J., Drudge-Wilson, J., Faulkner, C., Lemak, A., Martin, K., Mo, A., Penancier, J., Simpson, J., Singh, G., Stacey, D., & Warren, R. (2020, July 14). The CWRC Ontology Specification 0.99.86. The Canadian Writing Research Collaboratory. | |
| Discussion Elements Pertaining to the Pattern | N/A | |
| HistSex Elements Following this Pattern | author | |
Pattern in TTL:
<book> a frbroo:F2_Expression ;
rdfs:label "<book>" ;
crm:P94i_was_created_by <publication> .
<publication> a crm:E65_Creation ;
rdfs:label "Publication of <book>" ;
crm:P2_has_type event:ProductionEvent , event:PublishingEvent .
event:ProductionEvent a crm:E55_Type ;
rdfs:label "production event" .
event:PublishingEvent a crm:E55_Type ;
rdfs:label "publishing event" .
Publication Date
-7762cf83283ed7be7bcb04ab75b15250.jpg)
Pattern in TTL:
<publication> a crm:E65_Creation ;
rdfs:label "Publication of <book>" ;
crm:P4_has_time-span <date> .
<date> a crm:E52_Time-Span ;
rdfs:label "Publication date of <book>" ;
crm:P82_at_some_time_within "<date>" ;
crm:P82a_begin_of_the_begin "<date>"^^xsd:dateTime ;
crm:P82b_end_of_the_end "<date>"^^xsd:dateTime .
Author/Publisher
-a1bc172b749d443f38399387b447fcd6.jpg)
| Pattern/Structure Values | Definition | This pattern declares that a publication involved actors in roles (such as an author and a publisher). |
| Abstraction | crm:E65_Creation → crmpc:P01i_is_domain_of →
crmpc:PC14_Carried_Out_By
| |
| Content Values | Type of Value | Uniform Resource Identifier (URI); literal value (text) |
| Expected Value | URI from HistSex dataset, existing linked data authority, or minted by LINCS; Literal value (text) from HistSex dataset | |
| Format/Requirements for the Value | URI (preferably dereferenceable); rdfs:literal | |
| Example Values | viaf:2073159474356127662875; <http://temp.lincsproject.ca/Hawkins,_Blake_W.>; <http://temp.lincsproject.ca/Stanley,_Eric_A.> | |
| Case Examples | Typical Example & Abstraction | The HistSex dataset states that Craig A. Williams was the writer of “Roman Homosexuality: Second Edition.” His role was writer. <lincs:creation_Roman_Homosexuality__Second_Edition> →
crmpc:P01i_is_domain_of →
<lincs:role_Craig_A._Williams>
|
| Edge Case Example & Abstraction | N/A | |
| Resource Links | Brown, S., Cummings, J., Drudge-Wilson, J., Faulkner, C., Lemak, A., Martin, K., Mo, A., Penancier, J., Simpson, J., Singh, G., Stacey, D., & Warren, R. (2020, July 14). The CWRC Ontology Specification 0.99.86. The Canadian Writing Research Collaboratory. Online Computer Library Centre, Inc. (2021). VIAF: The Virtual International Authority File. http://viaf.org The Wikimedia Foundation. (2021). Wikidata. | |
| Discussion Elements Pertaining to the Pattern | N/A | |
| HistSex Elements Following this Pattern | author | |
Pattern in TTL:
<publication> a crm:E65_Creation ;
rdfs:label "Publication of <book>" ;
crmpc:P01i_is_domain_of <role> .
<role> a crmpc:PC14_Carried_Out_By ;
rdfs:label "<person/group> in the role of <role_type>" ;
crmpc:P14.1_in_the_role_of <role_type> ;
crmpc:P02_has_range <person/group> .
<person/group> a crm:E39_Actor ;
rdfs:label "<person/group>" .
<role_type> a crm:E55_Type ;
rdfs:label "<role_type>" .
“Aboutness” & Content Subjects
Topic
-2aa58825613ebcd551913f0f4783f8e7.jpg)
| Pattern/Structure Values | Definition | This pattern declares that a publication is about a topic. |
| Abstraction | | |
| Content Values | Type of Value | Uniform Resource Identifier (URI) |
| Expected Value | URI from Homosaurus | |
| Format/Requirements for the Value | URI (preferably dereferenceable) | |
| Example Values | <https://homosaurus.org/v3/homoit0000420>; <https://homosaurus.org/v3/homoit0001306>; <https://homosaurus.org/v3/homoit0000878> | |
| Case Examples | Typical Example & Abstraction | The HistSex dataset states that the book “Environmentalism in Popular Culture: Gender, Race, Sexuality, and the Politics of the Natural” is about “LGBTQ+ families.” <lincs:Environmentalism_in_Popular_Culture__Gender,_Race,_Sexuality,_and_the_Politics_of_the_Natural>
→ crm:P129_is_about → <homosaurus:homoit0000420> |
| Edge Case Example & Abstraction | N/A | |
| Resource Links | Digital Transgender Archive. (2022, June). Homosaurus: An International LGBTQ+ Linked Data Vocabulary. https://homosaurus.org/ | |
| Discussion Elements Pertaining to the Pattern | N/A | |
| HistSex Elements Following this Pattern | homosaurus | |
Pattern in TTL:
<book> a frbroo:F2_Expression ;
rdfs:label "<book>" ;
crm:P129_is_about <homosaurus> .
<homosaurus> a skos:Concept ;
rdfs:label "<homosaurus>" .
Time Period
-9e89539a881db5f58e333cec1c246e79.jpg)
| Pattern/Structure Values | Definition | This pattern declares that a publication references a time period. |
| Abstraction | | |
| Content Values | Type of Value | Uniform Resource Identifier (URI) |
| Expected Value | URI from Library of Congress Subject Headings | |
| Format/Requirements for the Value | URI (preferably dereferenceable) | |
| Example Values | <http://id.loc.gov/authorities/subjects/sh85139024>; <http://id.loc.gov/authorities/subjects/sh85139020>; <http://id.loc.gov/authorities/subjects/sh85048582> | |
| Case Examples | Typical Example & Abstraction | The HistSex dataset states that the book “The Question of Gender: Joan W. Scott’s Critical Feminism” is set in the Twenty-first century. <lincs:The_Question_of_Gender__Joan_W._Scott_s_Critical_Feminism> →
crm:P67_refers_to → <lcsh:sh85139024> |
| Edge Case Example & Abstraction | N/A | |
| Resource Links | Library of Congress. (2021, August 2). Library of Congress Subject Headings. | |
| Discussion Elements Pertaining to the Pattern | N/A | |
| HistSex Elements Following this Pattern | temporal | |
Pattern in TTL:
<book> a frbroo:F2_Expression ;
rdfs:label "<book>" ;
crm:P67_refers_to <temporal> .
<temporal> a crm:E4_Period ;
rdfs:label "<temporal>" .
Place
-0a3a4f3676d2e35c12237af685f8a2d5.jpg)
| Pattern/Structure Values | Definition | This pattern declares that a publication references a place. |
| Abstraction | | |
| Content Values | Type of Value | URI (preferably dereferenceable) |
| Expected Value | URI from Geonames | |
| Format/Requirements for the Value | URI (preferably dereferenceable) | |
| Example Values | <https://sws.geonames.org/6252001>; <https://sws.geonames.org/6255149>; <https://sws.geonames.org/6295630> | |
| Case Examples | Typical Example & Abstraction | The HistSex dataset states that the book “The Question of Gender: Joan W. Scott’s Critical Feminism” is set in the United States. <lincs:The_Question_of_Gender__Joan_W._Scott_s_Critical_Feminism> →
crm:P67_refers_to → <geonames:6252001> |
| Edge Case Example & Abstraction | N/A | |
| Resource Links | Unxos GmbH. (2020, March 8). GeoNames. | |
| Discussion Elements Pertaining to the Pattern | N/A | |
| HistSex Elements Following this Pattern | geography | |
Pattern in TTL:
<book> a frbroo:F2_Expression ;
rdfs:label "<book>" ;
crm:P67_refers_to <geography> .
<geography> a crm:E53_Place ;
rdfs:label "<geography>" .
Audience Education Level
-040442f2478ce0355c0f4b7e34a62245.jpg)
Pattern in TTL:
<book> a frbroo:F2_Expression ;
rdfs:label "<book>" ;
crm:P2_has_type <education_level> .
<education_level> a crm:E55_Type ;
rdfs:label "<education_level>" .
Digital Projects
Identifier
Website
-8c62156f427f928dd3b9e8275f484563.jpg)
| Pattern/Structure Values | Definition | This pattern declares that a digital project can be identified by its web location. |
| Abstraction | crm:E73_Information_Object → crm:P1_is_identified_by →
crm:E41_Appellation, crm:E73_Information_Object
| |
| Content Values | Type of Value | Uniform Resource Identifier (URI) |
| Expected Value | URI from HistSex dataset | |
| Format/Requirements for the Value | URI (preferably dereferenceable) | |
| Example Values | <http://edwardcarpenter.net; <https://history.sfsu.edu/content/documenting-stonewall-riots-bibliography-primary-sources>; <https://firstmonday.org/ojs/index.php/fm/article/view/9260/7464> | |
| Case Examples | Typical Example & Abstraction | The HistSex dataset states that the Edward Carpenter Archive has a website. <lincs:Edward_Carpenter_Archive> → crm:P1_is_identified_by →
<http://edwardcarpenter.net
|
| Edge Case Example & Abstraction | N/A | |
| Resource Links | The Wikimedia Foundation. (2021). Wikidata. | |
| Discussion Elements Pertaining to the Pattern | Website is double-classed as an E41 and E73 because it is both the website itself (E73) and a sign which refers to the site (E41). | |
| HistSex Elements Following this Pattern | project_website | |
Pattern in TTL:
<digital_project> a crm:E73_Information_Object ;
rdfs:label "<digital_project>" ;
crm:P1_is_identified_by <website> .
<website> a crm:E41_Appellation, crm:E73_Information_Object ;
rdfs:label "Website of <digital_project>" ;
crm:P2_has_type wikidata:Q35127 .
wikidata:Q35127 a crm:E55_Type ;
rdfs:label "website" .
Creation
Creation Event
-a93e2859bfb02e20d994674387094b0a.jpg)
| Pattern/Structure Values | Definition | This pattern declares that a digital project was created. |
| Abstraction | crm:E73_Information_Object → P94i_was_created_by →
E65_Creation
| |
| Content Values | Type of Value | Uniform Resource Identifier (URI) |
| Expected Value | URI minted by LINCS | |
| Format/Requirements for the Value | URI (preferably dereferenceable) | |
| Example Values | <http://temp.lincsproject.ca/digital/creation/Edward_Carpenter_Archive>; <http://temp.lincsproject.ca/digital/creation/Gender_Identity_Across_Three_Centuries>; <http://temp.lincsproject.ca/digital/creation/Queer_Studies_Recomended_List_Reading> | |
| Case Examples | Typical Example & Abstraction | The HistSex dataset states that the Edward Carpenter Archive was created. <lincs:Edward_Carpenter_Archive> → P94i_was_created_by →
<lincs:creation_Edward_Carpenter_Archive> |
| Edge Case Example & Abstraction | N/A | |
| Resource Links | The Getty Research Institute. (2017, March 7). Art & Architecture Thesaurus Online. | |
| Discussion Elements Pertaining to the Pattern | N/A | |
| HistSex Elements Following this Pattern | institution | |
Pattern in TTL:
<digital_project> a crm:E73_Information_Object ;
rdfs:label "<digital_project>" ;
crm:P94i_was_created_by <creation> ;
crm:P2_has_type aat:300155365 .
<creation> a crm:E65_Creation ;
rdfs:label "Creation of <digital_project>" .
aat:300155365 a crm:E55_Type ;
rdfs:label "electronic publishing" .
Creator
-bc6126eb5f4c2529d312eee87d644584.jpg)
| Pattern/Structure Values | Definition | This pattern declares that a digital project was created by an actor. |
| Abstraction | | |
| Content Values | Type of Value | Uniform Resource Identifier (URI); literal value (text) |
| Expected Value | URI from HistSex dataset, existing linked data authority, or minted by LINCS; literal value (text) from HistSex dataset | |
| Format/Requirements for the Value | URI (preferably dereferenceable); rdfs:literal | |
| Example Values | <http://temp.lincsproject.ca/The_History_Project.>; <http://temp.lincsproject.ca/Wellcome_Library>; <http://temp.lincsproject.ca/Arizona_Queer_Archives> | |
| Case Examples | Typical Example & Abstraction | The HistSex dataset states that the creation of was carried out by The History Project. <lincs:creation_The_History_Project_Boston> →
crm:P14_carried_out_by →
<lincs:The_History_Project> |
| Edge Case Example & Abstraction | N/A | |
| Resource Links | N/A | |
| Discussion Elements Pertaining to the Pattern | N/A | |
| HistSex Elements Following this Pattern | institution | |
Pattern in TTL:
<creation> a crm:E65_Creation ;
rdfs:label "Creation of <digital_project>" ;
crm:P14_carried_out_by <institution> .
<institution> a crm:E74_Group ;
rdfs:label "<institution>" .
Project Contents (“Aboutness” & Content Subjects)
Topic
-4747e6aba74b3b52a9df824b12542cd7.jpg)
| Pattern/Structure Values | Definition | This pattern declares that a digital project is about a topic. |
| Abstraction | crm:E73_Information_Object → crm:P148_has_component →
crm:E73_Information_Object
| |
| Content Values | Type of Value | Uniform Resource Identifier (URI) |
| Expected Value | URI from Homosaurus | |
| Format/Requirements for the Value | URI (preferably dereferenceable) | |
| Example Values | <https://homosaurus.org/v3/homoit0001725>; <https://homosaurus.org/v3/homoit0001156>; <https://homosaurus.org/v3/homoit0001755> | |
| Case Examples | Typical Example & Abstraction | The HistSex dataset states that the Edward Carpenter Archive has contents which are about gay authors. <lincs:Edward_Carpenter_Archive> → crm:P148_has_component →
<lincs:contents_Edward_Carpenter_Archive> → crm:P129_is_about →
<homosaurus:homoit0001725> |
| Edge Case Example & Abstraction | N/A | |
| Resource Links | Digital Transgender Archive. (2022, June). Homosaurus: An International LGBTQ+ Linked Data Vocabulary. https://homosaurus.org/ | |
| Discussion Elements Pertaining to the Pattern | N/A | |
| HistSex Elements Following this Pattern | homosaurus | |
Pattern in TTL:
<digital_project> a crm:E73_Information_Object ;
rdfs:label "<digital_project>" ;
crm:P148_has_component <digital_project_contents> .
<digital_project_contents> a crm:E73_Information_Object ;
rdfs:label "Contents of <digital_project>" ;
crm:P67_refers_to <homosaurus> .
<homosaurus> a skos:Concept ;
rdfs:label "<homosaurus>" .
Place
-6ef37aa682749ba33115820e71d117d1.jpg)
| Pattern/Structure Values | Definition | This pattern declares that a publication references a place. |
| Abstraction | crm:E73_Information_Object → crm:P148_has_component →
crm:E73_Information_Object
| |
| Content Values | Type of Value | Uniform Resource Identifier (URI) |
| Expected Value | URI from Geonames | |
| Format/Requirements for the Value | URI (preferably dereferenceable) | |
| Example Values | <https://sws.geonames.org/6295630>; <https://sws.geonames.org/5391959>; <https://sws.geonames.org/5368361>; <https://sws.geonames.org/5551752> | |
| Case Examples | Typical Example & Abstraction | The HistSex dataset states that “A Thin Blue Line: The History of the Pregnancy Test Kit” has contents which refer to Earth. <lincs:A_Thin_Blue_Line__The_History_of_the_Pregnancy_Test_Kit> →
crm:P148_has_component →
<lincs:contents_A_Thin_Blue_Line__The_History_of_the_Pregnancy_Test_Kit>
→ crm:P67_refers_to → <geonames:6295630> |
| Edge Case Example & Abstraction | N/A | |
| Resource Links | Unxos GmbH. (2020, March 8). GeoNames. | |
| Discussion Elements Pertaining to the Pattern | N/A | |
| HistSex Elements Following this Pattern | geography | |
Pattern in TTL:
<digital_project> a crm:E73_Information_Object ;
rdfs:label "<digital_project>" ;
crm:P148_has_component <digital_project_contents> .
<digital_project_contents> a crm:E73_Information_Object ;
rdfs:label "Contents of <digital_project>" ;
crm:P67_refers_to <geography> .
<geography> a crm:E53_Place ;
rdfs:label "<geography>" .
Research Collections
Identifier
Website
-713c18439168299ba703ac42262da825.jpg)
| Pattern/Structure Values | Definition | This pattern declares that a research collection can be identified by its web location. |
| Abstraction | crm:E78_Curated_Holding → crm:P1_is_identified_by →
crm:E41_Appellation, crm:E73_Information_Object
| |
| Content Values | Type of Value | Uniform Resource Identifier (URI) |
| Expected Value | URI from HistSex dataset | |
| Format/Requirements for the Value | URI (preferably dereferenceable) | |
| Example Values | <http://library.boisestate.edu/special>; <https://www.rainbowhistory.org; <https://www.gerberhart.org/> | |
| Case Examples | Typical Example & Abstraction | The HistSex dataset states that the Special Collections and Archives, Boise State University Library has a website. <lincs:Special_Collections_and_Archives,_Boise_State_University_Library>
→ crm:P1_is_identified_by →
<http://library.boisestate.edu/special>
|
| Edge Case Example & Abstraction | N/A | |
| Resource Links | The Wikimedia Foundation. (2021). Wikidata. https://www.wikidata.org/ | |
| Discussion Elements Pertaining to the Pattern | Website is double-classed as an E41 and E73 because it is both the website itself (E73) and a sign which refers to the site (E41). | |
| HistSex Elements Following this Pattern | collection_website | |
Pattern in TTL:
<collection> a crm:E78_Curated_Holding ;
rdfs:label "<collection>" ;
crm:P1_is_identified_by <website> .
<website> a crm:E41_Appellation, crm:E73_Information_Object ;
rdfs:label "Website of <collection>" ;
crm:P2_has_type wikidata:Q35127 .
wikidata:Q35127 a crm:E55_Type ;
rdfs:label "website" .
Holding Institution
-ca4f4e5c8db3dc938ebb922d254b51ff.jpg)
| Pattern/Structure Values | Definition | This pattern declares that an institution is responsible for a research collection. |
| Abstraction | | |
| Content Values | Type of Value | Uniform Resource Identifier (URI); literal value (text) |
| Expected Value | URI from an existing linked data authority or minted by LINCS; literal value (text) from HistSex dataset | |
| Format/Requirements for the Value | URI (preferably dereferenceable); rdfs:literal | |
| Example Values | <http://temp.lincsproject.ca/Gale__A_cengage_company>; <http://temp.lincsproject.ca/University_of_Oregon>; <http://temp.lincsproject.ca/Northwest_Lesbian_and_Gay_History_Project> | |
| Case Examples | Typical Example & Abstraction | The HistSex dataset states that the Special Collections and University Archives, University of Oregon Libraries is managed by the University of Oregon. <lincs:Special_Collections_and_University_Archives,_University_of_Oregon_Libraries>
→ crm:P109_has_current_or_former_curator →
<lincs:University_of_Oregon> |
| Edge Case Example & Abstraction | N/A | |
| Resource Links | N/A | |
| Discussion Elements Pertaining to the Pattern | N/A | |
| HistSex Elements Following this Pattern | institution | |
Pattern in TTL:
<collection> a crm:E78_Curated_Holding ;
rdfs:label "<collection>" ;
crm:P109_has_current_or_former_curator <institution> .
<institution> a crm:E74_Group ;
rdfs:label "<institution>" .
Collection Contents (“Aboutness” and Content Subjects)
Topic
-65d4b3f7105bab13cbed63e349754c3b.jpg)
| Pattern/Structure Values | Definition | This pattern declares that the contents of a research collection is about a topic. |
| Abstraction | crm:E78_Curated_Holding → crm:P128_carries →
crm:E73_Information_Object
| |
| Content Values | Type of Value | Uniform Resource Identifier (URI) |
| Expected Value | URI from Homosaurus | |
| Format/Requirements for the Value | URI (preferably dereferenceable) | |
| Example Values | <https://homosaurus.org/v3/homoit0000560>; <https://homosaurus.org/v3/homoit0001306>; <https://homosaurus.org/v3/homoit0000968> | |
| Case Examples | Typical Example & Abstraction | The HistSex dataset states that Yale Manuscripts & Archives has contents which are about Gender. <lincs:Yale_Manuscripts_&Archives> → crm:P128_carries →
<lincs:contents_Yale_Manuscripts&_Archives>
|
| Edge Case Example & Abstraction | N/A | |
| Resource Links | Digital Transgender Archive. (2022, June). Homosaurus: An International LGBTQ+ Linked Data Vocabulary. https://homosaurus.org/ | |
| Discussion Elements Pertaining to the Pattern | N/A | |
| HistSex Elements Following this Pattern | homosaurus | |
Pattern in TTL:
<collection> a crm:E78_Curated_Holding ;
rdfs:label "<collection>" ;
crm:P128_carries <collection_contents> .
<collection_contents> a crm:E73_Information_Object ;
rdfs:label "Contents of <collection>" ;
crm:P67_refers_to <homosaurus> .
<homosaurus> a skos:Concept ;
rdfs:label "<homosaurus>" .
Time Period
-4b04432fa6dea445c80319eb80024e03.jpg)
| Pattern/Structure Values | Definition | This pattern declares that the contents of a research collection references a time period. |
| Abstraction | crm:E78_Curated_Holding → crm:P128_carries →
crm:E73_Information_Object
| |
| Content Values | Type of Value | Uniform Resource Identifier (URI) |
| Expected Value | URI from Library of Congress Subject Headings | |
| Format/Requirements for the Value | URI (preferably dereferenceable) | |
| Example Values | <http://id.loc.gov/authorities/subjects/sh85091984>; <http://id.loc.gov/authorities/subjects/sh85139020>; <http://id.loc.gov/authorities/subjects/sh851390244> | |
| Case Examples | Typical Example & Abstraction | The HistSex dataset states that Yale Manuscripts & Archives has contents which refer to the Nineteenth century. <lincs:Yale_Manuscripts_&Archives> → crm:P128_carries →
<lincs:contents_Yale_Manuscripts&_Archives>
|
| Edge Case Example & Abstraction | N/A | |
| Resource Links | Library of Congress. (2021, August 2). Library of Congress Subject Headings. | |
| Discussion Elements Pertaining to the Pattern | N/A | |
| HistSex Elements Following this Pattern | temporal | |
Pattern in TTL:
<collection> a crm:E78_Curated_Holding ;
rdfs:label "<collection>" ;
crm:P128_carries <collection_contents> .
<collection_contents> a crm:E73_Information_Object ;
rdfs:label "Contents of <collection>" ;
crm:P67_refers_to <temporal> .
<temporal> a crm:E53_Place ;
rdfs:label "<temporal>" .
Place
-10e471bfaa28bc811c06c6b76826df31.jpg)
| Pattern/Structure Values | Definition | This pattern declares that the contents of a research collection references a place. |
| Abstraction | crm:E78_Curated_Holding → crm:P128_carries →
crm:E73_Information_Object
| |
| Content Values | Type of Value | Uniform Resource Identifier (URI) |
| Expected Value | URI from Geonames | |
| Format/Requirements for the Value | URI (preferably dereferenceable) | |
| Example Values | <https://sws.geonames.org/6255149>; <https://sws.geonames.org/6252001>; <https://sws.geonames.org/26437433>; <https://sws.geonames.org/6269131> | |
| Case Examples | Typical Example & Abstraction | The HistSex dataset states that Yale Manuscripts & Archives has contents which refer to the United States. <lincs:Yale_Manuscripts_&Archives> → crm:P128_carries →
<lincs:contents_Yale_Manuscripts&_Archives>
|
| Edge Case Example & Abstraction | N/A | |
| Resource Links | Unxos GmbH. (2020, March 8). GeoNames. | |
| Discussion Elements Pertaining to the Pattern | N/A | |
| HistSex Elements Following this Pattern | geography | |
Pattern in TTL:
<collection> a crm:E78_Curated_Holding ;
rdfs:label "<collection>" ;
crm:P128_carries <collection_contents> .
<collection_contents> a crm:E73_Information_Object ;
rdfs:label "Contents of <collection>" ;
crm:P67_refers_to <geography> .
<geography> a crm:E53_Place ;
rdfs:label "<geography>" .